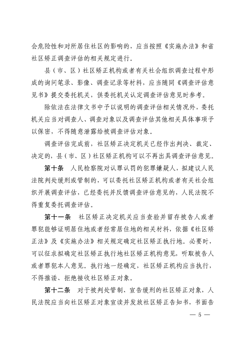
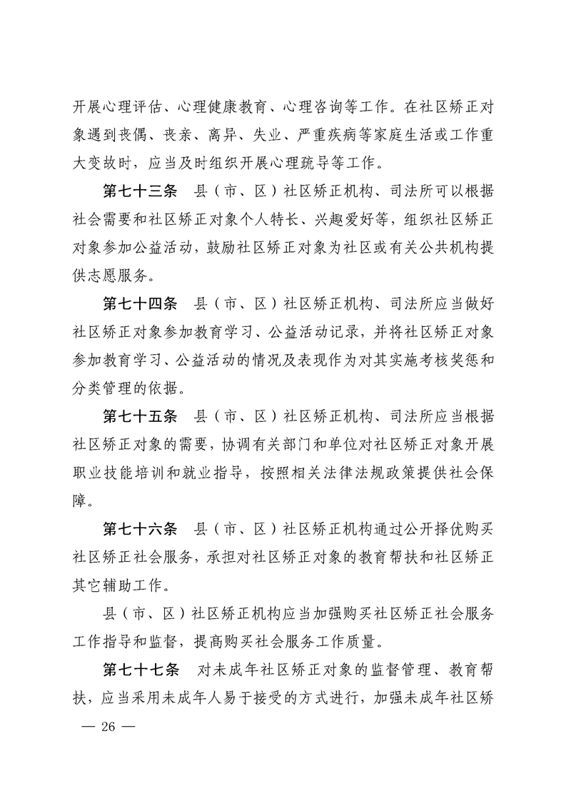
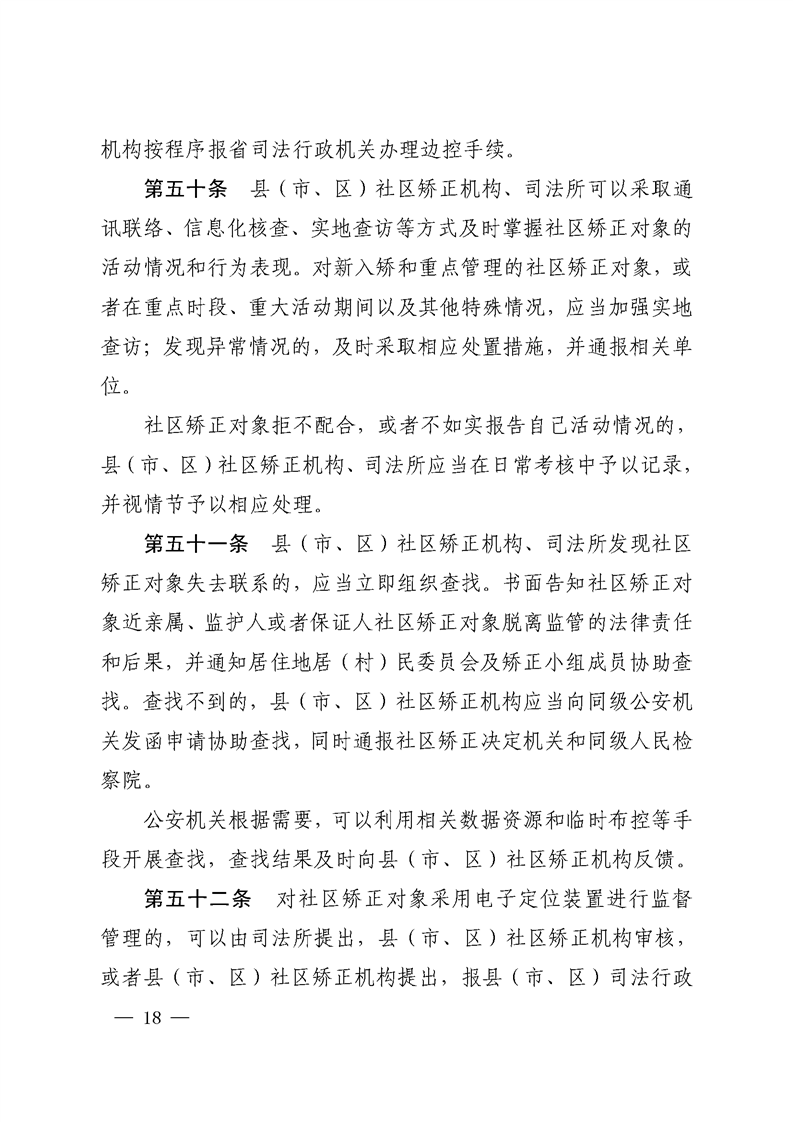
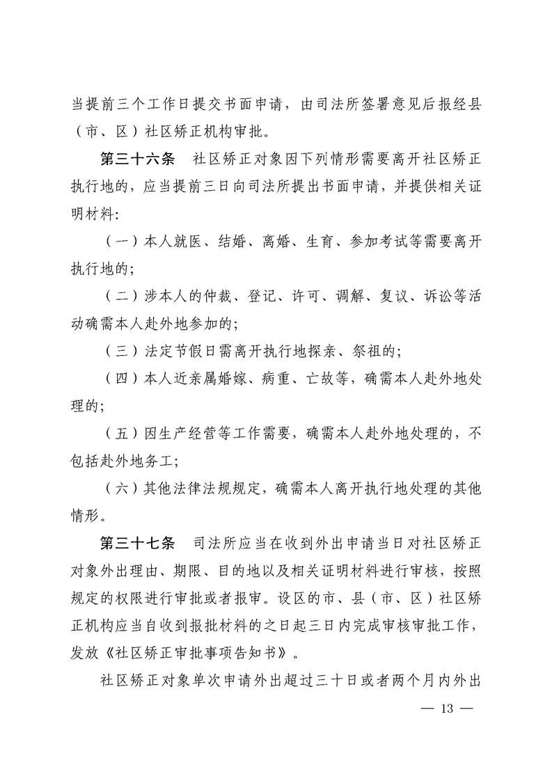
网站首页
潘集资讯
走进潘集
政府信息公开
政务服务
政民互动
数据发布
网站首页
潘集资讯
走进潘集
政府信息公开
政务服务
政民互动
数据发布
您的位置:
首页
>
信息公开
> 潘集区司法局
>
政策法规
>
部门文件
索
引
号:
3063402/202101-00006
信息分类:
部门文件
内容分类:
发布日期:
2022-05-24 16:21
发布机构:
潘集区司法局
成文日期:
生效时间:
废止时间:
有效
名
称:
安徽省高级人民法院安徽省人民检察院安徽省公安厅安徽省司法厅关于印发《安徽省社区矫正工作实施细则》的通知
点
击
量:
文
号:
关
键
词:
索
引
号:
3063402/202101-00006
信息分类:
部门文件
内容分类:
发布日期:
2022-05-24 16:21
发布机构:
潘集区司法局
成文日期:
生效时间:
有
效
性:
有效
名
称:
安徽省高级人民法院安徽省人民检察院安徽省公安厅安徽省司法厅关于印发《安徽省社区矫正工作实施细则》的通知
点
击
量:
文
号:
关
键
词:
安徽省高级人民法院安徽省人民检察院安徽省公安厅安徽省司法厅关于印发《安徽省社区矫正工作实施细则》的通知
发布时间:2022-05-24 16:21
信息来源:潘集区司法局
文字大小:[
大
中
小
]
背景色:
正在更新中...
为进一步了解掌握社会公众对政策执行效果的反馈与评价,请您对该政策的制定及执行提出宝贵的意见或建议。我们将及时收集并分析,共同助力政策不断完善。
姓 名:
联系方式:
*
内 容:
*
验 证 码:
打印本页