网站首页
潘集资讯
走进潘集
政府信息公开
政务服务
政民互动
数据发布
网站首页
潘集资讯
走进潘集
政府信息公开
政务服务
政民互动
数据发布
您的位置:
首页
>
信息公开
> 潘集区妇幼保健计划生育服务中心
>
环境导引
>
公卫措施
索
引
号:
/202604-00016
信息分类:
公卫措施
内容分类:
发布日期:
2026-04-07 09:16
发布机构:
潘集区妇幼保健计划生育服务中心
成文日期:
生效时间:
废止时间:
名
称:
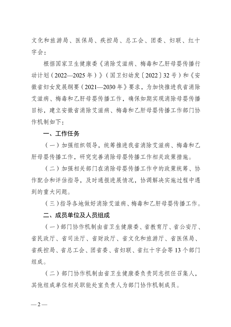
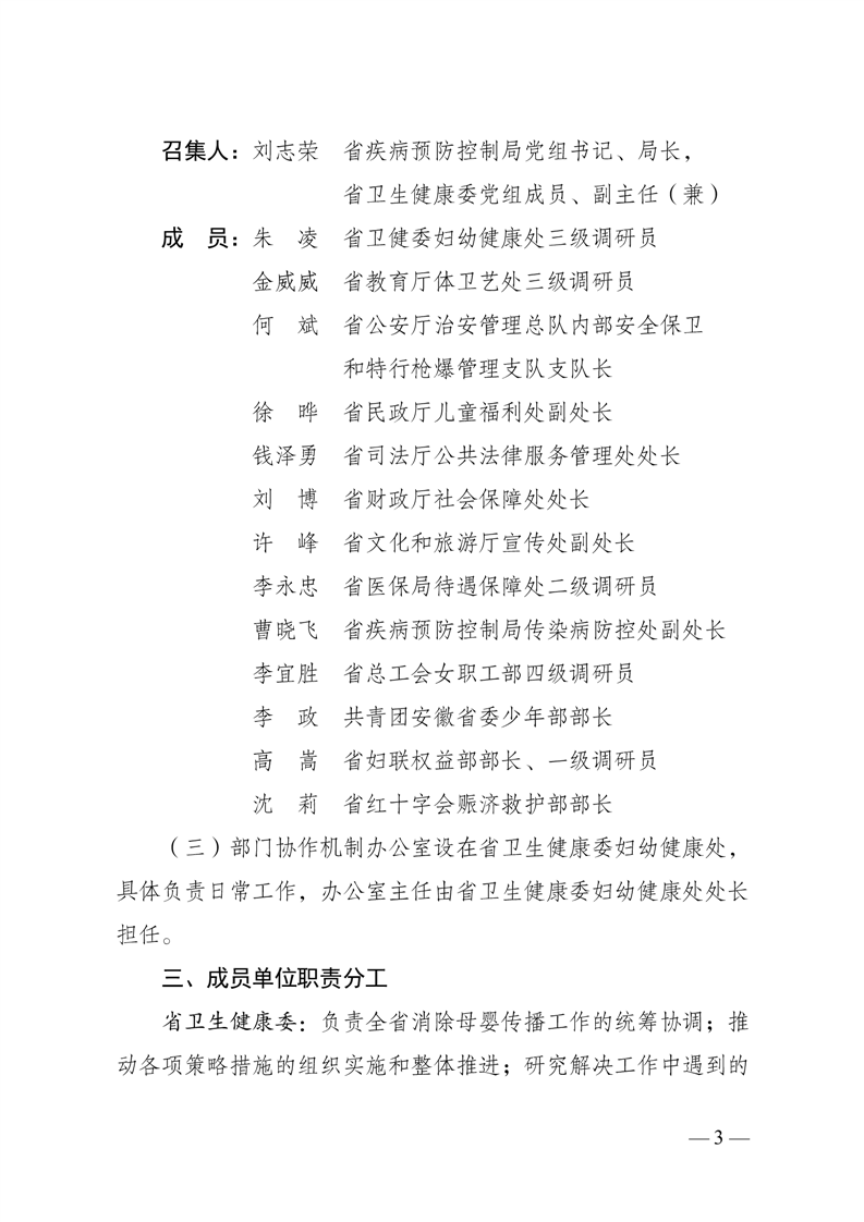
皖卫函〔2025〕264号《关于建立安徽省消除艾滋病、梅毒和乙肝母婴传播部门协作机制的通知》
点
击
量:
文
号:
关
键
词:
索
引
号:
/202604-00016
信息分类:
公卫措施
内容分类:
发布日期:
2026-04-07 09:16
发布机构:
潘集区妇幼保健计划生育服务中心
成文日期:
生效时间:
有
效
性:
名
称:
皖卫函〔2025〕264号《关于建立安徽省消除艾滋病、梅毒和乙肝母婴传播部门协作机制的通知》
点
击
量:
文
号:
关
键
词:
皖卫函〔2025〕264号《关于建立安徽省消除艾滋病、梅毒和乙肝母婴传播部门协作机制的通知》
发布时间:2026-04-07 09:16
信息来源:潘集区妇幼保健计划生育服务中心
文字大小:[
大
中
小
]
背景色:
正在更新中...
为进一步了解掌握社会公众对政策执行效果的反馈与评价,请您对该政策的制定及执行提出宝贵的意见或建议。我们将及时收集并分析,共同助力政策不断完善。
姓 名:
联系方式:
*
内 容:
*
验 证 码:
打印本页