长者模式
无障碍
网站首页
潘集资讯
走进潘集
政府信息公开
政务服务
政民互动
数据发布
网站首页
潘集资讯
走进潘集
政府信息公开
政务服务
政民互动
数据发布
您的位置:
首页
>
信息公开
> 潘集区芦集镇
>
回应关切
索
引
号:
3063808/202512-00021
信息分类:
回应关切
内容分类:
发布日期:
2025-12-12 15:13
发布机构:
潘集区芦集镇
成文日期:
生效时间:
废止时间:
名
称:
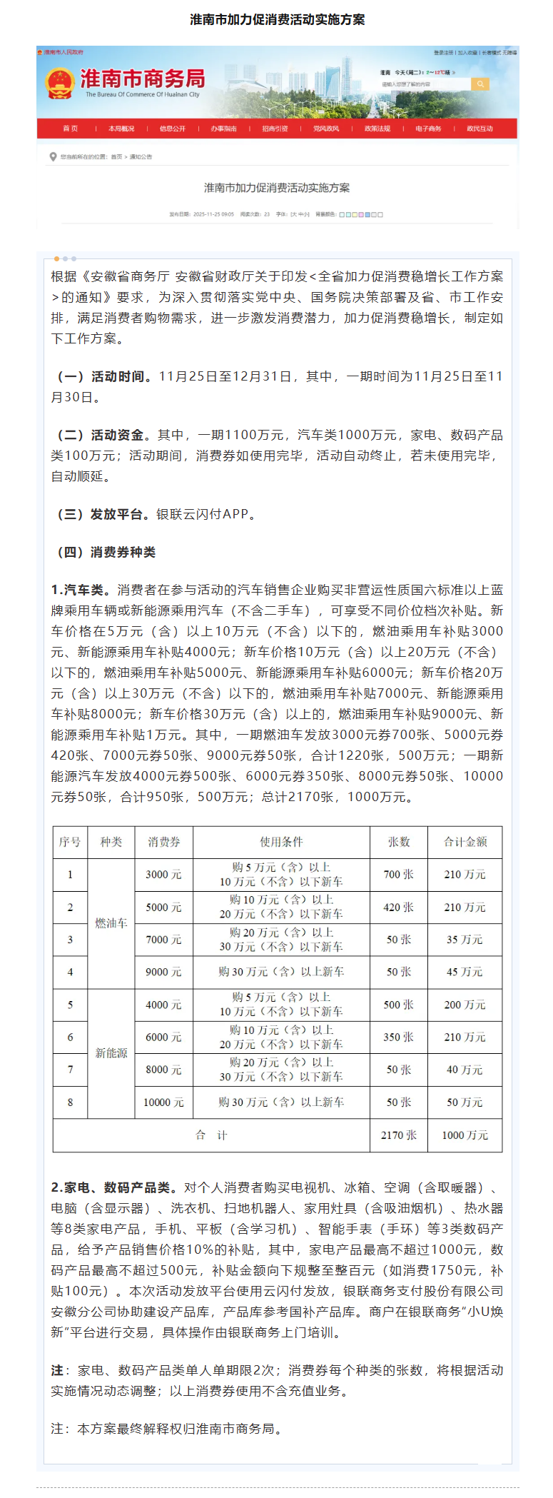
【消费信息】一期发放1100万元!淮南市加力促消费活动实施方案公布
点
击
量:
文
号:
关
键
词:
索
引
号:
3063808/202512-00021
信息分类:
回应关切
内容分类:
发布日期:
2025-12-12 15:13
发布机构:
潘集区芦集镇
成文日期:
生效时间:
有
效
性:
名
称:
【消费信息】一期发放1100万元!淮南市加力促消费活动实施方案公布
点
击
量:
文
号:
关
键
词:
【消费信息】一期发放1100万元!淮南市加力促消费活动实施方案公布
发布时间:2025-12-12 15:13
信息来源:潘集区芦集镇
文字大小:[
大
中
小
]
背景色:
正在更新中...
为进一步了解掌握社会公众对政策执行效果的反馈与评价,请您对该政策的制定及执行提出宝贵的意见或建议。我们将及时收集并分析,共同助力政策不断完善。
姓 名:
联系方式:
*
内 容:
*
验 证 码:
打印本页