网站首页
潘集资讯
走进潘集
政府信息公开
政务服务
政民互动
数据发布
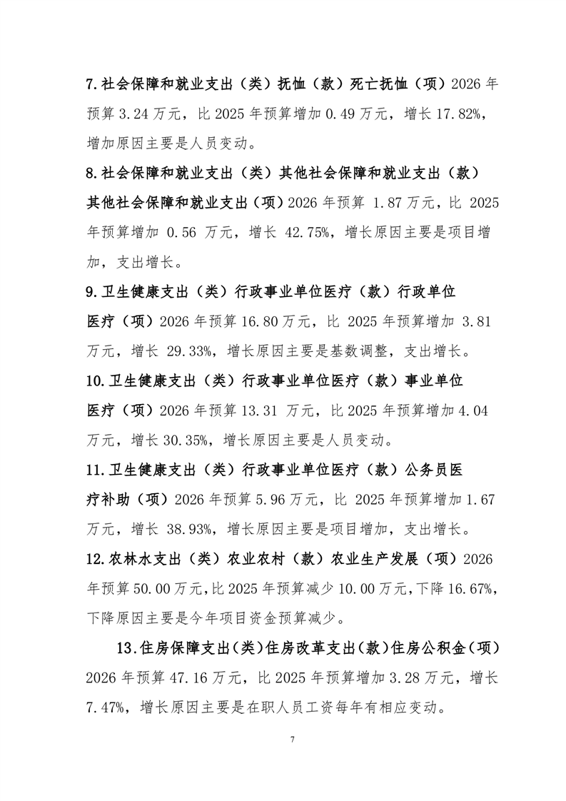
网站首页
潘集资讯
走进潘集
政府信息公开
政务服务
政民互动
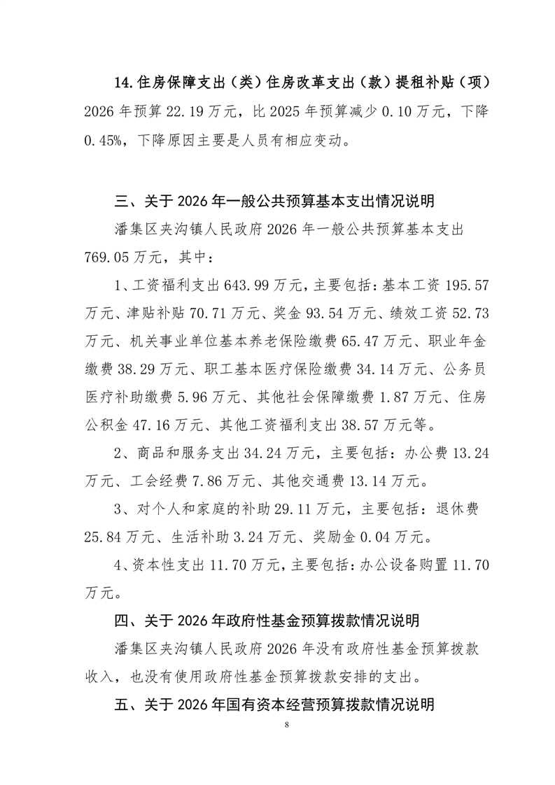
数据发布
您的位置:
首页
>
信息公开
> 潘集区夹沟镇
>
财政资金
>
年度财政预决算
索
引
号:
3063795/202602-00001
信息分类:
年度财政预决算
内容分类:
发布日期:
2026-02-06 14:52
发布机构:
潘集区夹沟镇
成文日期:
生效时间:
废止时间:
名
称:
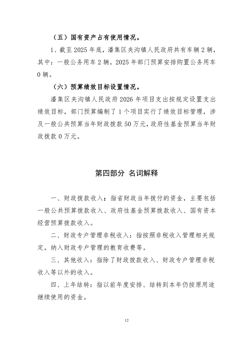
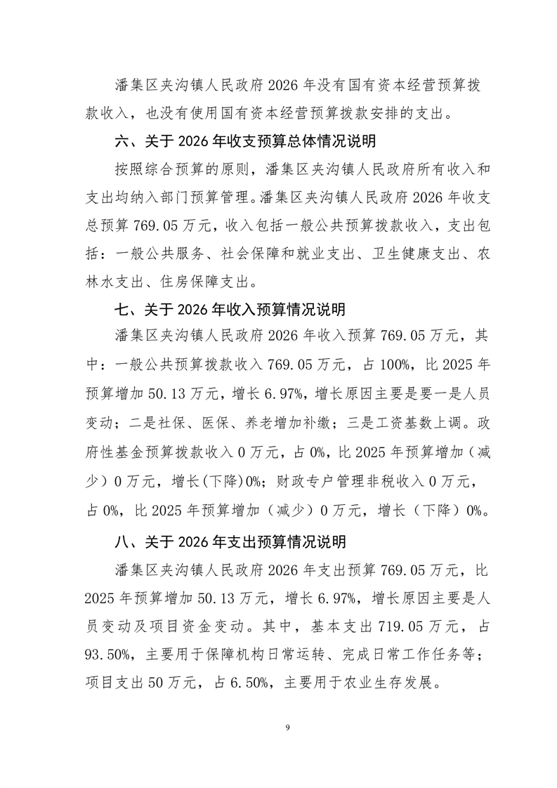
夹沟镇2026年部门预算
点
击
量:
文
号:
关
键
词:
索
引
号:
3063795/202602-00001
信息分类:
年度财政预决算
内容分类:
发布日期:
2026-02-06 14:52
发布机构:
潘集区夹沟镇
成文日期:
生效时间:
有
效
性:
名
称:
夹沟镇2026年部门预算
点
击
量:
文
号:
关
键
词:
夹沟镇2026年部门预算
发布时间:2026-02-06 14:52
信息来源:潘集区夹沟镇
文字大小:[
大
中
小
]
背景色:
9-01部门预算公开表(23)(淮南)_2026-01-07.xls
068001-淮南市潘集区夹沟镇人民政府_[340406262406800100001]淮南市潘集区夹沟镇人民政府-2026年乡镇事业发展_202602061221190.xls
正在更新中...
为进一步了解掌握社会公众对政策执行效果的反馈与评价,请您对该政策的制定及执行提出宝贵的意见或建议。我们将及时收集并分析,共同助力政策不断完善。
姓 名:
联系方式:
*
内 容:
*
验 证 码:
打印本页