网站首页
潘集资讯
走进潘集
政府信息公开
政务服务
政民互动
数据发布
网站首页
潘集资讯
走进潘集
政府信息公开
政务服务
政民互动
数据发布
您的位置:
首页
>
信息公开
> 潘集区田集街道
>
财政资金
>
财政专项资金管理和使用情况
>
城市居民最低生活保障补助资金管理和使用情况
>
政策与标准
索
引
号:
3063779/202012-00032
信息分类:
政策与标准
内容分类:
民政、扶贫、救灾,青少年,公民,DOC
发布日期:
2020-12-02 16:02
发布机构:
潘集区田集街道
成文日期:
生效时间:
废止时间:
名
称:
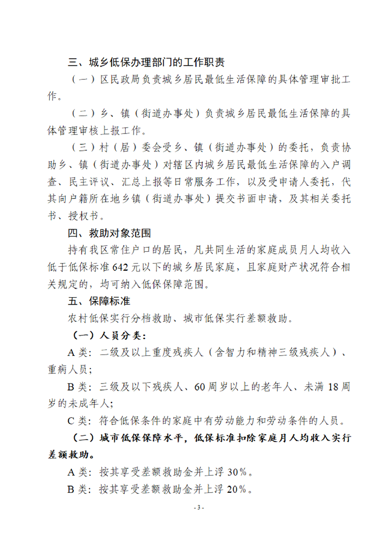
潘集区2020年城乡低保动态审核实施方案
点
击
量:
文
号:
关
键
词:
索
引
号:
3063779/202012-00032
信息分类:
政策与标准
内容分类:
民政、扶贫、救灾,青少年,公民,DOC
发布日期:
2020-12-02 16:02
发布机构:
潘集区田集街道
成文日期:
生效时间:
有
效
性:
名
称:
潘集区2020年城乡低保动态审核实施方案
点
击
量:
文
号:
关
键
词:
潘集区2020年城乡低保动态审核实施方案
发布时间:2020-12-02 16:02
信息来源:潘集区人民政府网站
文字大小:[
大
中
小
]
背景色:
为进一步了解掌握社会公众对政策执行效果的反馈与评价,请您对该政策的制定及执行提出宝贵的意见或建议。我们将及时收集并分析,共同助力政策不断完善。
姓 名:
联系方式:
*
内 容:
*
验 证 码:
打印本页