2024年城乡低保保障标准及办理流程
一、城乡低保标准
1、城市低保标准。城市低保标准提高到每人每月725元。
城市低保金按照家庭收入实行补差发放,其中A类人员按照本人低保补助水平的30%增发低保金,B类人员按照本人低保补助水平的20%增发低保金,C类人员不增发。
2、农村低保标准。农村低保标准提高到每人每月708元。农村低保实行分档发放,A类人员按照630元/月、B类人员按照490元/月、C类人员按照350元/月发放保障金。
二、(一)城乡最低生活保障办理条件
持有我区常住城市(农村)户口的居民,凡共同生活的家庭成员人均收入低于我区城市(农村)最低生活保障标准,且家庭财产符合规定条件的,均可以申请城市(农村)最低生活保障待遇。
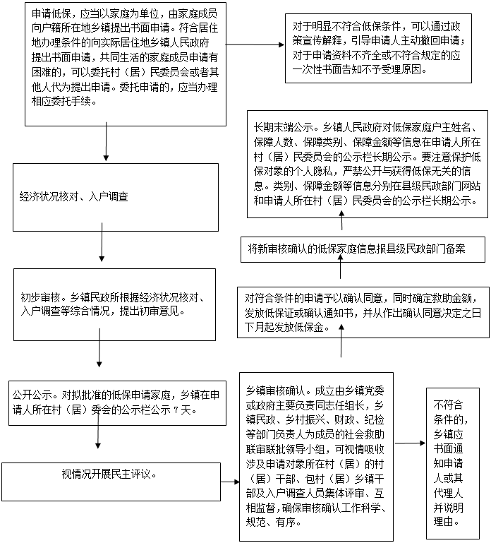
(二)办理程序
1、个人申请。以家庭为单位,由户主或其代理人向户籍所在地乡镇人民政府提出书面申请并如实提供相关证明材料,受申请人委托,村(居)委可代其向户籍所在地乡镇人民政府提交书面申请,并提供委托书和相关佐证材料、家庭经济状况核对授权书。
2、乡镇人民政府根据个人申请在村委会协助下对最低生活保障申请家庭进行入户调查,同时进行家庭经济状况核对。
3、乡镇人民政府在村委会协助下组织村民代表对申请人进行听证民主评议(非必要时可省略),将听证民主评议情况在公示栏进行公示。
4、乡镇社会救助评审组评审,符合保障条件的,由乡镇报区民政局审批。
5、区民政局审批并予以公示。
若有其他不明事宜,可以联系区民政局社会救助股,联系电话:0554-2168103
三、流程图
城乡低保申请、审核确认程序示意图
皖公网安备 34040602000001号