关于印发潘集区“防风险保平安迎大庆”消防安全执法检查专项行动工作方案的通知
各乡镇人民政府、田集街道办,平圩经济开发区,各有关单位:
为认真贯彻落实《国务院安委会办公室关于开展“防风险保平安迎大庆”消防安全执法检查专项行动的通知》(安委办〔2019〕7号)和《安徽省安全生产委员会办公室关于印发〈安徽省“防风险保平安迎大庆”消防安全执法检查专项行动工作方案〉的通知(皖安办〔2019〕36号),根据消防安全执法检查专项行动部署要求,结合我区实际,制定了《潘集区“防风险保平安迎大庆”消防安全执法检查专项行动工作方案》,现印发给你们,请认真抓好组织贯彻落实工作。
潘集区安全生产委员会办公室
2019年4月 30 日
潘集区“防风险保平安迎大庆”消防安全
执法检查专项行动工作方案
为有效防范化解重大消防安全风险,坚决遏制群死群伤火灾事故,根据《国务院安委会办公室关于开展“防风险保平安迎大庆”消防安全执法检查专项行动的通知》(安委办〔2019〕7号)和《安徽省安全生产委员会办公室关于印发〈安徽省“防风险保平安迎大庆”消防安全执法检查专项行动工作方案〉的通知(皖安办〔2019〕36号)要求,从即日起至10月在全区开展“防风险保平安迎大庆”消防安全执法检查专项行动。
一、工作目标和组织领导
(一)工作目标。认真贯彻落实习近平总书记关于安全生产和消防安全的重要指示精神,坚持以人民为中心的发展思想,突出问题导向,强化底线思维,紧盯重大活动、重要场所、重点领域,深入开展消防安全综合治理,加强执法检查,全力防范化解重大安全风险,坚决遏制群死群伤火灾事故,为新中国成立70周年创造良好的消防安全环境。
(二)组织领导。区安委会组织开展全区“防风险保平安迎大庆”消防安全执法检查专项行动。为强化这次专项行动的落实工作,决定在区消防救援大队设立全区“防风险保平安迎大庆”消防安全执法检查专项行动办公室(以下简称“区消防安全执法检查专项办”),各乡镇(街道)、各有关单位要比照区里做法,成立消防安全执法检查专项行动办公室,负责组织各项具体工作实施,全力抓好“防风险保平安迎大庆”消防安全执法检查专项行动。
二、重点场所和整治要求
(一)重点检查场所。
1. 商场市场
2. “多合一”场所
3. 劳动密集型企业
4. 公共娱乐场所
5. 群租房
6. 宾馆饭店
7. 高层建筑
8. 养老院
9. 施工工地
10. 幼儿园
11. 文物建筑
(二)整治重点及要求。
1. 违规使用易燃可燃材料装修装饰。
(1)商场市场、宾馆饭店、公共娱乐场所等公众聚集场所采用易燃可燃材料装修装饰的,必须拆除或者更换。
(2)幼儿园、养老院、员工宿舍等人员密集场所,施工工地办公、医院住院部等临时用房采用易燃可燃材料为芯材的彩钢板搭建的,必须拆除或者更换。
(3)现有高层建筑、商住楼等场所使用聚氨酯泡沫、聚苯乙烯等易燃可燃材料作外墙外保温系统的,严禁在周边安全距离内燃放烟花爆竹,违规动火作业;确需动火动焊施工的,必须严格落实现场监护和防范措施。
(4)电气线路穿越或者敷设在易燃可燃装修装饰材料中的,必须采取穿管保护等防火措施;开关、插座等电器配件周围必须采取不燃隔热材料进行防火隔离。
(5)大型活动现场布展使用大量易燃可燃装饰材料的,必须拆除或者更换。
2. 防火分隔不到位。
(1)建筑地下与地上部分防火分隔设置不到位或者共用疏散楼梯间且未分隔的,必须用防火隔墙或者防火门将地下和地上部分完全分隔。
(2)建筑住宅与非住宅部分防火分隔设置不到位的,必须用防火隔墙或者防火门完全分隔。
(3)防火隔墙、防火卷帘、防火门、防火窗等防火分隔设施损坏的,必须及时修复或者更换。
(4)楼梯间、前室常闭式防火门常开的,必须立即关闭并保持常闭状态;防火门闭门器、顺序器损坏导致防火门不能自行关闭的,必须及时修复。
(5)管道穿越墙体处的孔洞、缝隙,竖向管道井与房间、吊顶相连通的孔洞,楼层楼板的缝隙防火分隔不严密的,必须用防火材料填充或者封堵。
3. 疏散通道不畅通。
(1)疏散通道、安全出口被封闭、堵塞、占用的,必须立即打通、拆除、清理,恢复畅通。
(2)人员密集场所在门窗上设置广告牌等影响逃生和灭火救援障碍物的,必须拆除。
(3)违规搭建临时建筑,占用防火间距、疏散通道的,必须拆除,恢复原状。
(4)宾馆饭店、员工宿舍等有人员住宿的场所,安全出口必须24小时保持畅通。公众聚集场所在营业期间,安全出口必须保持畅通。
4. 违规存放易燃易爆危险品。
(1)人员密集场所、居住场所违规使用、储存易燃易爆危险品的,必须及时搬离。其他场所储存易燃易爆危险品的,必须在明显部位设置禁烟禁火等警示标志,并安排专业人员管理。
(2)商场市场、施工工地等场所违规堆放易燃可燃物品的,必须及时清理。
(3)劳动密集型企业生产车间等场所内超量存放易燃易爆原材料或者半成品的,必须及时搬离、清理。
5. 消防设施损坏停用。
(1)火灾自动报警系统停用或者不能正常运行的,必须及时维修,恢复系统正常报警功能。
(2)消防水泵控制柜处于手动控制状态的,必须立即整改,将控制柜设置为自动控制状态,并张贴明显标志。
(3)自动喷水灭火系统、防火卷帘、机械防排烟等建筑消防设施不能正常联动的,必须及时维修,恢复系统正常联动功能。
(4)消火栓、自动喷水灭火系统不能正常供水的,必须及时维修,恢复系统正常供水功能。
6. 电动自行车违规停放充电。
(1)电动自行车停放在建筑门厅、楼梯间、共用走道等室内公共区域的,必须及时搬离、清理,严禁进楼入户。
(2)居民住宅楼、员工宿舍等有人员居住的场所内停放电动自行车的,必须搬离,严禁“人车同屋”。
(3)电动自行车集中停放的部位与其他部位直接连通的,必须设置防火分隔设施。
(4)电动自行车采取“飞线”、入户等方式违规充电的,必须及时纠正,加强教育警示。
(5)电动自行车停放周围有易燃可燃物的,必须及时清理,确保安全距离。
7. 重点岗位人员责任不落实。
(1)单位未依法明确消防安全责任人、管理人及其职责的,必须及时明确并在醒目位置进行公示。
(2)消防控制室值班人员不会熟练操作设施设备的,必须组织参加培训,确保培训合格、持证上岗,在紧急情况下能熟练操作设施设备。
(3)微型消防站队员不能及时有效处置初起火灾的,必须定期组织开展针对性训练、实战化演练,确保达到“三知四会一联通”要求,能够及时有效处置初起火灾。
(4)单位未作出整改消除突出风险承诺的,必须在醒目位置向社会公开承诺本场所不存在突出风险或者已落实防范措施。
8. 日常管理机制不健全。
(1)单位未定期开展建筑消防设施检测和维护保养,并完整准确记录的,必须落实日常检查维修保养制度,每年至少进行一次全面检测,确保完好有效,并如实制作检测维保记录,存档备查。
(2)单位未定期开展检查巡查,并如实登记报告的,必须安排专人开展防火检查巡查,及时发现火灾隐患并妥善处置;消防安全重点单位必须每日开展防火巡查,公众聚集场所在营业期间必须每两小时开展一次防火巡查,医院、养老院、寄宿制学校、幼儿园必须加强夜间防火巡查。
(3)单位存在火灾隐患的,必须及时整改消防火灾隐患;在火灾隐患消除之前,必须落实安全防范措施,确保消防安全。
9. 宣传教育培训不到位。
(1)重点单位检查整改隐患、扑救初起火灾、组织人员疏散、开展宣传培训不足的,必须加强消防安全培训工作,开展示范性检查,完善灭火和应急疏散预案并组织演练,确保突发情况下及时扑救初起火灾,疏散在场群众。
(2)一般单位员工不了解本场所火灾危险性,不会报警、不会灭火、不会逃生的,必须定期组织员工进行消防安全培训,加强新入职员工岗前培训,使其了解本场所本岗位火灾危险性,掌握报火警、扑救初起火灾、自救逃生的知识和技能。人员密集场所现场工作人员,在火灾发生时必须组织、引导在场人员疏散。
三、步骤及措施
从即日起开始到10月结束,分三个阶段进行。
(一)部署发动阶段(5月10日前)。
1. 广泛动员部署。各乡镇(街道)、平圩经济开发区要组织制定具体实施方案,召开会议对专项行动工作进行部署,明确各相关部门和单位工作任务及责任。区各行业领域消防安全主管部门要制定工作计划,明确本行业领域专项行动开展的方式、步骤、时限等内容。
2. 严格工作标准。各乡镇(街道)、平圩经济开发区、各行业领域消防安全主管部门要对照整治重点和要求,研判分析本区域、本行业领域可能造成群死群伤火灾的重点场所和突出风险,进一步细化检查标准、方法和措施,并向社会公布。
3. 组织业务培训。各乡镇(街道)、平圩经济开发区要组织对党政领导、行业部门负责人、公安派出所民警、网格员和消防安全责任人、管理人以及消防控制室值班人员、微型消防站站长等8类人员开展业务培训,提示突出风险,明确工作责任,督促其掌握检查重点、标准和要求。
(二)组织实施阶段(5月11日至10月10日)。
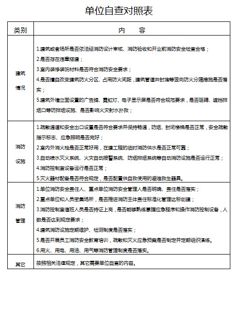
1. 单位自查自改。各单位要对照整治重点和9类突出问题,自主评估风险、自主检查安全、自主整改隐患,向社会公开消防安全责任人、管理人,并承诺本场所不存在突出风险或者已落实防范措施。5月底前,将11类场所评估结果、自查自改、消防安全承诺情况书面报区消防救援大队,区消防救援大队建立台账并及时函告相关行业部门。
2. 行业集中排查。区消防安全执法检查专项办要组织相关行业领域消防安全主管部门按照规定的消防安全职责和检查重点、要求,结合各单位自查自改情况,逐类场所、逐类风险进行排查,分门别类建立排查台账。针对突出安全风险,组织相关行业部门、重点企业、连锁集团召开座谈会,通报情况、提出建议、督促整改。8月30日前,将行业领域消防排查登记表(附后)报区消防安全执法检查专项办。
3. 严格执法检查。区消防救援大队、各公安派出所要根据各单位自查自改和公开承诺情况,强化执法检查,发现在自查、排查中弄虚作假或存在突出风险隐患的,依法从严从重惩处,坚决挂牌一批、公告一批、曝光一批、处理一批。将专项行动的成果纳入年度辖区安全风险评估工作,结合11类场所排查情况,9月底前,区消防救援大队要完成火灾风险评估。各乡镇(街道)、平圩经济开发区、各行业主管部门和区消防救援大队要督查各单位消防安全责任落实情况。
4. 推进达标创建。属于重点单位和人员密集场所的,区消防救援大队要结合建立“五实十岗”责任体系要求,推进消防安全主体责任标准化管理达标创建。
5. 综合施策推进。对严重失信、隐患久拖不改的单位及其负责人,纳入消防安全失信“黑名单”,实施联合惩戒。依托96119平台,落实举报奖励制度,发动群众举报火灾隐患和违法行为。对风险突出、情况复杂的,采取专家指导、执法服务等方式,帮助查处推动解决。
6. 深化专项治理。深入排查11类场所电气安全隐患,重点治理私拉乱接电气线路、超负荷用电等问题。组织对高层建筑、大型商业综合体、电动自行车、博物馆和文物建筑消防安全治理进行“回头看”,巩固治理成效。各乡镇(街道)、平圩经济开发区要结合辖区火灾规律特点,开展针对性治理。
7. 突出重点防范。第二届“一带一路”国际合作高峰论坛、世界园艺博览会和新中国成立70周年庆祝活动期间,区消防救援大队要加强监管执法,按照“以面保点、整体防控”的思路,重点针对11类场所和9类风险,加大管控力度,确保本辖区消防形势平稳。
8. 加强宣传教育。充分发挥各类媒体作用,用好随机采访、媒体曝光等手段,督促社会单位落实主体责任。落实重大火灾隐患“四个一批”要求,开展媒体集中曝光。
9. 健全协调机制。各乡镇(街道)、平圩经济开发区要加强消防安全执法检查专项行动会商研判,强化统筹协调,区安委办每月不少于一次召开联席会商会议,会议由区安委办牵头,区消防安全执法检查专项办承办。进行专项行动会商研判、情况通报、联合执法的工作协调,听取行业部门情况汇报、通报工作进展、协调解决难点问题,切实形成高效联动、监督有力的执法合力。
10. 严格责任追究。对较大以上火灾、亡人火灾、有影响火灾,要依法依规成立火灾事故调查组,严肃追究事故责任单位和人员的责任。严查消防技术服务机构执业行为和质量,规范消防技术服务机构市场,重拳打击出具虚假报告等违法行为,提升消防公共服务水平。
(三)总结验收阶段(10月11日至10月20日)。
10月12日前,各乡镇(街道)、各有关单位要组织检查验收,及时总结专项行动工作情况,固化经验做法,分析存在的主要问题,提出改进工作措施。认真梳理预防和遏制群死群伤火灾事故的有效举措,健全完善防范化解重大安全风险工作机制。根据检查验收情况,区消防安全执法检查专项办将组织复核验收。
四、职责分工
(一)区消防安全执法检查专项行动办公室:是组织实施专项行动的责任主体,负责建立专项行动工作机构和协调机制,做好组织发动工作,将专项行动列入重要议事日程,抓紧研究部署,明确职责分工,加强调度指挥,统筹协调推进,推动落实本区域专项行动各项工作。认真组织分析研判,结合本区域可能造成群死群伤火灾的重点场所和突出风险,进一步细化整治措施,并及时向社会作出公告。组织政府和行业部门负责人,单位消防安全责任人、管理人,消防控制室值班人员等开展培训,使其掌握整治的重点、措施和要求。
乡镇政府(街道办事处):要建立消防安全组织,明确专人负责消防工作,制定消防安全制度,落实消防安全措施;要因地制宜落实消防安全“网格化”管理的措施和要求,加强消防宣传和应急疏散演练;要指导村(居)民委员会开展群众性的消防工作,确定消防安全管理人,根据需要建立志愿消防队或微型消防站,开展防火安全检查、消防宣传教育和应急疏散演练,提高城乡消防安全水平。
(二)区政府负有监管职责的部门:各级行业领域监管部门要认真履行法定职责,依法依规充分履行条、线结合的监管职责,逐类场所、逐类风险进行排查。
教育、民政、卫生健康等部门:重点排查学校(学生宿舍)、幼儿园、养老院、医院(住院部)、占用、堵塞疏散通道、安全出口等突出风险。
公安部门:指导基层公安派出所重点排查“多合一”场所、群租房等小单位小场所,劳动密集型企业等场所,集中整治违规用火用电、锁闭安全出口等突出风险。
城乡建设、住房保障和房地产管理、城区管理部门:重点排查建筑施工工地,集中整治违规搭建彩钢板房,督促物业服务企业加强住宅小区管理,集中整治施工作业现场管理混乱、住宅小区违规停放电动自行车和消防通道违规堵、占问题等突出风险。
商务、市场监管部门:重点排查商场、市场、洗浴等场所,集中整治防火分隔不到位、设施设备损坏等突出风险。
文化和旅游等部门:重点排查公共娱乐、宾馆饭店、文博单位等场所,集中整治易燃可燃装饰装修、锁闭安全出口、私拉乱接电线等突出风险。
消防救援机构:加强组织协调,开展宣贯培训,发动单位开展自查自改,指导相关部门开展排查,营造浓厚的专项行动氛围。正确处理日常执法与“放管服”改革关系,认真履行消防监督职责,严格规范精准执法。细化公布检查标准,制定专项行动评分细则和验收方案。
(三)社会单位:落实消防安全主体责任,全面开展“三自主两公开一承诺”活动,即:自主评估风险、自主检查安全、自主整改隐患,向社会公开本单位消防安全责任人、管理人及其职责,公开承诺本场所不存在突出风险隐患,或者已经落实防范措施。对自查自改情况要登记造册,建立隐患清单、整改清单、责任清单,并按要求向当地消防救援机构报告备案。各单位要主动落实消防主体责任标准化管理,着力提升检查消除火灾隐患、扑救初起火灾、组织疏散逃生和消防宣传教育“四个能力”,培训员工懂得本场所火灾危险性,会报警、会灭火、会逃生“一懂三会”。特别是中央企业、连锁集团要带头做表率、树标杆,发挥龙头作用,督促、指导所属单位认真开展自查自改、确保消防安全。
(四)村(居)委、住宅小区建设管理单位和物业服务企业:负责定期开展消防宣传教育,加强住宅小区、楼院公共区域消防安全检查,及时劝阻和制止违法违规行为。劝阻和制止无效的,要立即向公安机关等主管部门报告。没有建设管理单位或物业服务企业管理的住宅小区、楼院,由乡镇政府(街道办事处)负责协调和组织业主明确安全管理主体单位,确定管理人员,落实管理责任。
五、工作要求
(一)提高认识,强化组织落实。各乡镇(街道)、各有关单位要增强“四个意识”、坚定“四个自信”、做到“两个维护”,切实担负起防范化解重大安全风险的政治责任,全力抓好“防风险保平安迎大庆”消防安全执法检查专项行动,结合高层建筑消防安全综合治理、电气火灾综合治理和季节性火灾防控工作,明确任务分工,细化整治措施,确定重点地区和重点环节,有序组织开展综合治理工作。
(二)齐抓共管,形成合力。各乡镇(街道)、各有关单位要按照《消防安全责任制实施办法》和《安徽省消防安全责任制规定》明确的消防安全职责,结合专项行动要求,健全定期会商、情况通报、联合执法等机制,加强分工协作、协调配合,强化隐患防控和应急联动,合力提升防范化解重大消防安全风险水平。
(三)强化督导,确保成效。此次专项行动纳入2019年度安全生产和消防工作考核内容。区安委办将适时组织采取“四不两直”的方式,对各乡镇(街道)、各有关单位消防安全执法检查专项行动工作落实情况开展督查,并通报结果。区安委办要加强本地区综合治理工作的综合协调和督促检查,对工作不力、问题突出的地区,要通报批评,督促其加大工作力度,落实整治措施。专项活动期间,发生较大以上火灾事故的,区消防救援大队依照规定组织实施约谈,依法从严从重追究有关单位和人员的责任。
各乡镇(街道)、各有关单位专项行动工作方案和部署开展情况,请于5月10日前报送区消防安全执法检查专项办;5月至9月,每月23日报送当月工作小结;10月13日前报送工作总结,并同时报送区安委会办公室备案。
区专项行动办公室联系人:李永鹏、赵启庆;联系电话:0554-4973119。
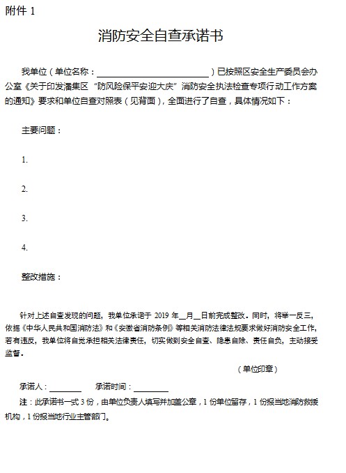
附件:1. 消防安全自查承诺书
2. 行业领域消防排查登记表



皖公网安备 34040602000001号