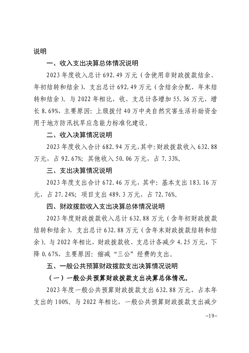
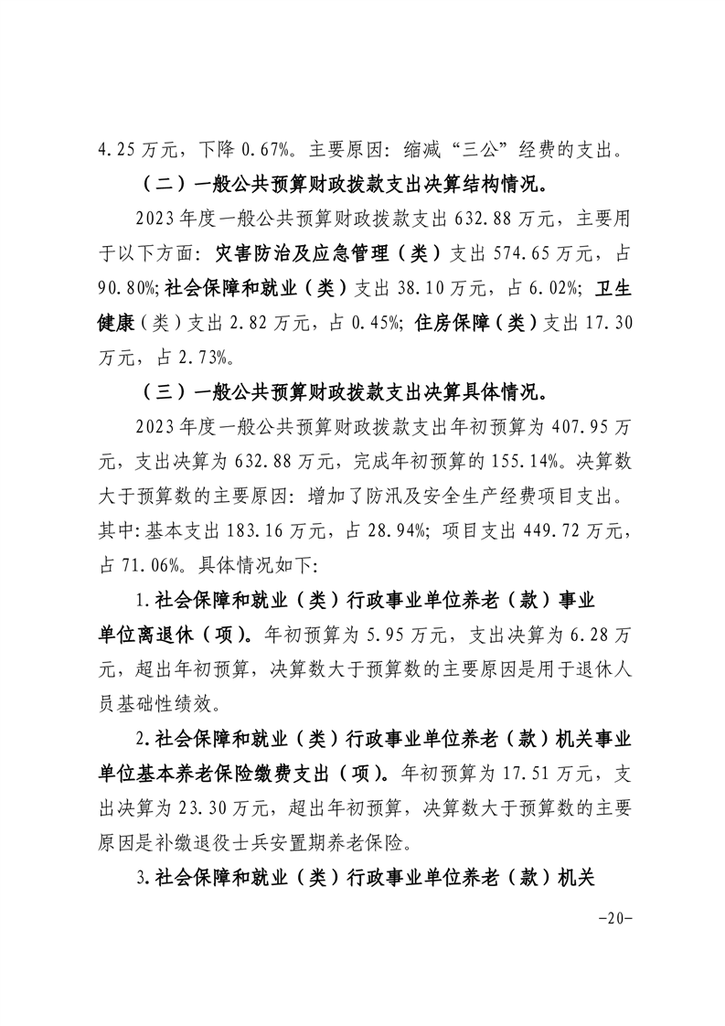
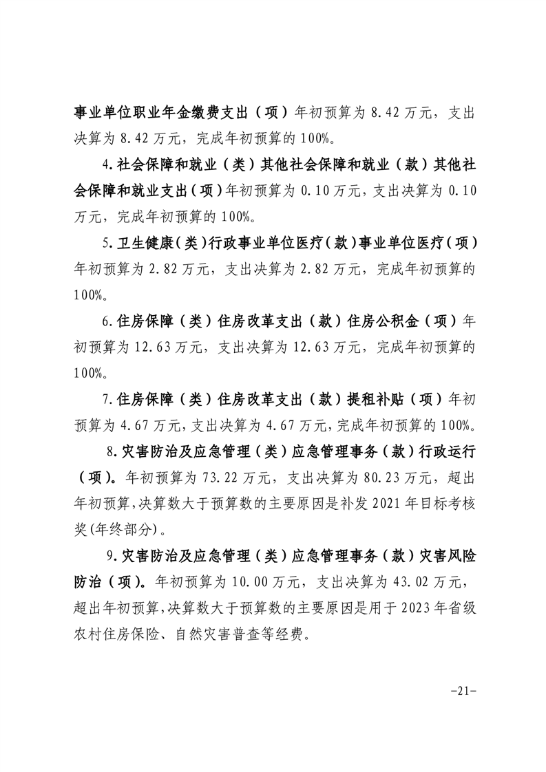
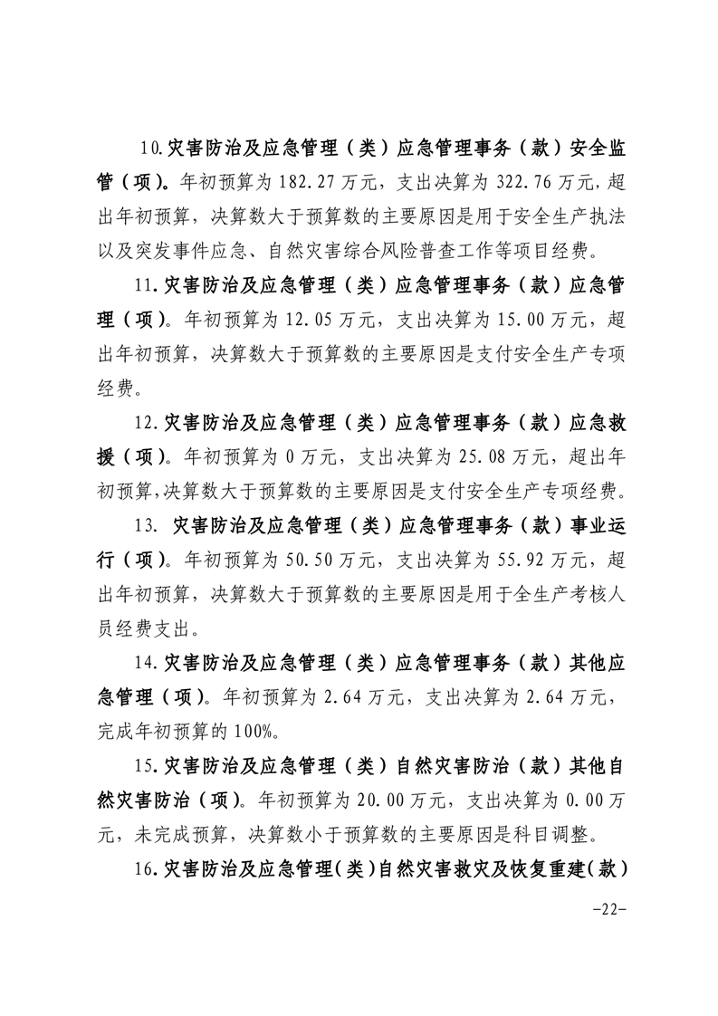
| 索引号: | 781057789/202409-00001 | 信息分类: | 本部门决算 |
|---|---|---|---|
| 内容分类: | 发布日期: | 2024-09-23 16:22 | |
| 发布机构: | 潘集区应急管理局 | 成文日期: | |
| 生效时间: | 废止时间: | ||
| 名称: | 淮南市潘集区应急管理局2023年度部门决算情况公开 | 点击量: | |
| 文号: | 关键词: |
| 索引号: | 781057789/202409-00001 |
|---|---|
| 信息分类: | 本部门决算 |
| 内容分类: | |
| 发布日期: | 2024-09-23 16:22 |
| 发布机构: | 潘集区应急管理局 |
| 成文日期: | |
| 生效时间: | |
| 有效性: | |
| 名称: | 淮南市潘集区应急管理局2023年度部门决算情况公开 |
| 点击量: | |
| 文号: | |
| 关键词: |
































皖公网安备 34040602000001号